• 网站首页

  • 走进国泰

    国泰介绍国泰历程资质证书企业文化
  • 国泰荣誉

  • 新闻中心

    国泰新闻行业新闻政策法规
  • 业务范围

    工程造价咨询工程招标代理政府采购代理工程咨询
  • 招标信息

    招标项目采购项目其他项目
  • 经典业绩

  • 加入我们

    员工队伍人才招聘
  • 联系我们

  • 下载中心

    文件下载发票下载
菜单
  • 首页
  • 走进国泰
    国泰介绍国泰历程资质证书企业文化
  • 国泰荣誉
  • 新闻中心
    国泰新闻行业新闻政策法规
  • 业务范围
    工程造价咨询工程招标代理政府采购代理工程咨询
  • 招标信息
    招标项目采购项目其他项目
  • 经典业绩
  • 加入我们
    员工队伍人才招聘
  • 联系我们
  • 下载中心
    文件下载发票下载

招标信息

  • 招标项目
    1. 招标项目公告
    2. 中标公示
  • 采购项目
    1. 采购项目公告
    2. 中标公示
  • 其他项目
    1. 其他项目公告
    2. 中标公示

新闻中心

  • • 凝心聚力,共启新程:镇海国泰2026年度新春年会圆...
  • • 纪念抗战伟大胜利,弘扬抗战伟大精神
  • • 国泰党支部健步走活动
  • • 国泰党支部、国泰工会参加“竞无止境 ‘工’创精彩...
  • • 我司荣获2023—2024年度“宁波市招标投标领域诚信...
  • • 宁波国泰党支部慰问困难群众
  • • 宁波市2024年度工程造价技能竞赛初赛正式开赛
其他项目公告
招标项目 招标项目公告中标公示采购项目 采购项目公告中标公示其他项目 其他项目公告中标公示

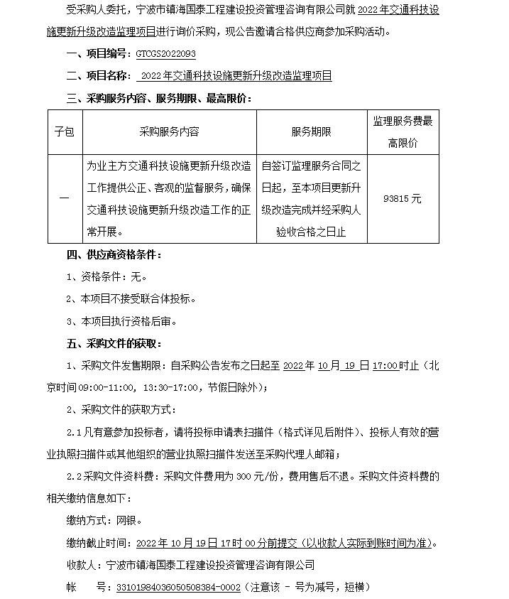
2022年交通科技设施更新升级改造监理项目询价采购公告

2022-10-17

    

  • 上一篇:镇海区老旧小区改造-庄市片区一期工程(浅水湾小区及浅水湾钟楼小区)三网合一智慧改造项目采购公告
  • 下一篇:镇海区动物疫病监测实验室试剂耗材采购询比公告
网站首页| 走进国泰 |国泰荣誉 |新闻中心 |业务范围 |招标信息 |经典业绩 |加入我们 |联系我们 |下载中心
国泰OA系统登入
友情链接
宁波镇海国太企业管理咨询有限公司   宁波国泰会计师事务所有限公司   宁波市镇海国太税务师事务所有限公司   宁波市镇海国太资产评估有限公司
友情链接
中国工程咨询网   中国建设工程造价网   中国政府采购网   中国造价信息网
友情链接
宁波建设工程造价信息网   宁波市招投标中心   宁波市政府采购网
Copyright @ 2022 宁波市镇海国泰工程建设投资管理咨询有限公司 版权所有《中华人民共和国电信与信息服务业务经营许可证》编号:浙ICP备2022024434号-1

浙公网安备 33021102000972号

  • QQ咨询

  • 服务热线

    0574-86274782
  • 微信客服

  • 返回顶部

  • 电话
  • 联系
  • 导航
  • 首页